******中国·yl23411(永利)集团官网-Officialwebsite

专题专栏

机关事务研究中心

您现在的位置: 学院首页 > 专题专栏 > 机关事务研究中心 > 研究动态 > 正文

机关事务研究中心

好文共赏|吴培豪 衡霞:同责混构:机关事务管理部门纵向职责配置——基于S省的案例考察

发布时间:2025-11-15

【作者】吴培豪 衡霞

【文章来源】《公共管理学报》

摘要:责配置是机关事务管理体制改革的核心议题,探讨机关事务管理部门纵向职责配置对推进机关事务治理现代化具有重要意义。基于 S 省的案例考察发现:机关事务管理部门纵向职责配置呈现“同责混构”的结构特征,即各级机关事务管理部门在职责范围上趋于一致,但在机构设置上表现为纵向同构与异构并存的混构样态。“同责混构”是地方政府在制度环境的约束与能动空间中进行动态平衡,通过同构或异构策略实现合法性与效率相统一的结果。职责设定的制度环境具有层级一致性,追求规制合法性的强制性同构、追求规范合法性的规范性同构、应对规制合法性与规范合法性张力的策略性同构共同形塑纵向“同责”。机构设置的制度环境存在层级差异性,制度约束分层性引致层级间的差异性嵌入与差异性能动,形塑机构纵向“混构”,而不同机构设置模式间的功能替代又赋予“混构”以结构合理性。“同责混构”是对我国政府纵向职责配置研究的理论补充,对其生成逻辑的揭示也有助于拓展制度同构理论与制度复杂性研究。

关键词:责混构;机关事务管理部门;职责配置;制度环境;组织选择

1 问题提出    



机关事务管理是机关事务主管部门在党政机关各部门间进行经费、资产、服务等公共资源分配、调整和管理的过程,科学合理的管理体制是机关事务有效运作和功能发挥的结构基础,是破解当前机关事务管理职能分散化、部门利益分割化、公私关系松散化、法制建设滞后等困境的根本之策。2012 年出台的《机关事务管理条例》成为指导机关事务管理部门职责配置的制度规范,初步确立了建立集中统一管理体制的方向。2018 年《关于推进新时代机关事务工作的指导意见》指出,探索推动省市县管理机关事务工作的部门合并设立或合署办公,依法依规履行办公用房、公务用车等国有资产管理及公共机构节能、后勤服务管理等职责。2021 年《机关事务工作“十四五”规划》强调,要深化机关事务管理体制机制改革,强化集中统一管理,发挥好机关事务管理部门的归口统筹作用,履行好机关运行经费、国有资产、办公用房、公务用车、国内公务接待、公共机构节能和机关后勤管理等基本职能。由此可见,实现集中统一管理是机关事务管理体制改革的重要目标。学界也围绕机关事务集中统一管理的内涵、演进、路径等展开讨论。

宏观层次的机关事务集中统一管理是一种体制改革与制度优化,是机关事务管理体制在国家治理现代化进程中因应时代需求的理性选择,被赋予撬动治理效能新支点的历史使命。依据机构和职能变化情况,有学者认为机关事务管理体制经历了“去行政化”和“再行政化”两个阶段。还有学者梳理了机关事务从建国以来到集中统一管理的历史进程,剖析其变迁逻辑和动力机制。微观层次的机关事务集中统一管理是一种要素的集中与统一形态既包括机构的物理集中与经费、资产、服务等职能的部门集中,还包括指导机关事务管理运作的制度、标准、政策、规划等的统一。推进机关事务集中统一管理的基础是职能机构制度化,其核心在于加强制度供给、制度建设与制度执行,但仍需要破解职能交叉、部门自利性和非正式制度干扰等问题。在数字时代,数字技术能够弥补制度赋权缺陷,以信息技术赋能集中统一管理,但需要技术与制度双向调适。这种统合制度与技术的现代机关事务管理模式可以归结为“整规智治”。

综上所述,职责配置是机关事务集中统一管理的核心议题。当前讨论侧重横向的归口统筹,相对忽视纵向的层级关系。中国是多层级的单一制国家,“层级”是探讨体制问题不可忽略的变量。从中央到县级的多层级政府都要实现机关事务集中统一管理,而层级关系也是自上而下推进集中统一管理的重要影响因素。因此,对机关事务集中统一管理的系统考察需兼顾横纵两个维度,纵向职责配置研究则成为两者的结合点。一方面,对结构特征的描述可以审视不同层级政府实现机关事务集中统一管理的情况;另一方面,揭示结构特征的生成逻辑可以识别横向部门关系与纵向层级关系的作用路径以及集中统一管理的动力机制。本文以 S 省为考察对象,探讨机关事务管理部门纵向职责配置,重点回答两个问题:一是机关事务管理部门纵向职责配置结构特征是什么?二是该结构特征的生成逻辑是什么?基于上述问题的回答,既可以丰富中国政府纵向职责体系研究,也有助于推进机关事务集中统一管理。


2 文献综述与拓展空间



本文旨在探讨机关事务管理部门纵向职责配置的结构特征及其生成逻辑,因此,关于政府纵向职责体系特征及其形塑逻辑的相关内容构成综述对象。


2.1 文献综述

其一,政府纵向职责体系特征的讨论。一是围绕职责同构及其超越进行的理论探讨。职责同构是中国政府纵向职责体系的基本特征,反映了不同层级政府在职能、职责和机构设置上的高度统一。职责同构有利于加强党的全面领导、更好回应基层居民需求、增强政府体系政治弹性、提高政策执行效率,具有长期存续的制度性优势,但也是集分反复、滋生官僚主义的结构基础,增加政府管理协调成本,降低政府运行效率;亦成为政绩指挥链条长驱直下的体制通道,致使压力层层下压,基层负担过重。因此,有必要重构政府职责体系,弥补职责同构的弊端。对此,“职责异构”“职责旋构”“职责序构”等概念相继提出,试图超越职责同构。二是对机构改革背景下纵向职责配置结构特征的实证分析。在历经多次职能转变和机构改革后,中国纵向政府间职责体系总体呈现出“差序同构”的特征。但部分部门的纵向职责配置具有特殊性,数字政府建设主管机构的纵向职责配置就呈现“同构分责”——机构同构化、职责差异化的特征。

其二,政府纵向职责体系特征的形塑逻辑分析一是体制决定论,认为央地关系直接决定纵向政府间关系的结构格局。在单一制下,下级政府作为上级政府的代理机构,对上级负责,其职责实质上是对上级职责的复制与延伸,“我国是坚持党的集中统一领导的单一制国家,各级政府‘职责同构’是鲜明特点”。在体制决定论看来,单一制规定着职责同构的必然性。二是功能选择论,认为纵向政府间职责配置结构特征是各级政府理性选择的结果。机构上下统一设置能够实现集约统筹和规模效应,降低政府运行成本和提升政府运行效率;而机构因地制宜设置则适应地方特殊性,激发地方发展活力,更好回应属地需求。纵向职责一致性能够提升信息传递的效率,有助于实现上下级政府的顺畅沟通与有力执行,各层级政府治理之间的关联性构成了社会主义体制下“集中力量办大事”的基础;但基于不同层级的功能定位“分类确责”,能够最大化发挥每一层级的积极性和创造性。在功能选择论看来,纵向职责配置结构特征是在功能上追求效率最大化的产物。


2.2 拓展空间

既有研究既展现政府纵向职责配置的多元结构特征,又提供形塑结构特征的解释视角,但仍然存在解释限度:

首先,政府纵向职责配置体系的理论探讨抽离实践约束性,因秉持整体主义而忽视了部门间差异性,可能存在“概括失灵”。对具体部门纵向职责配置的实证分析弥补了上述不足,身临其境考察实际运转状况,进而对纵向职责配置的结构特征作出实然概括,但尚未涉足机关事务管理部门这样的政府对内管理机构,既有结构特征的概括也无法完全匹配机关事务管理部门的实际情况。

其次,政府纵向职责配置体系的形塑逻辑分析失之过简。一是将职责设定和机构设置视为一体,丧失解释准确性。尽管两者联系紧密,但其制度环境可能并不相同,需要分别加以考察。二是“体制决定论”和“功能选择论”的解释局限。按照“体制决定论”,单一制决定只存在职责同构,无法解释机关事务管理部门纵向职责配置中的异构性。按照“功能选择论”,效率追求决定结构特征,但在机关事务管理部门职责配置过程中也关注制度合法性。此外,这两种解释分别侧重结构与功能而忽视过程分析,缺乏从横向部门互动与纵向层级互动角度系统探究形塑逻辑。

总之,既有研究难以完全解释机关事务管理部门的实际情况。因此,本文将以 S 省为例,考察机关事务管理部门纵向职责配置的结构特征及其生成逻辑,以期拓展中国政府纵向职责体系的理论研究

3 分析框架与研究设计


对政府纵向职责配置结构特征的概括存在一以贯之的维度,即“职责构成”和“机构设置”,并且在判断标准上主要依据同构性程度的高低。本文遵循这一标准,以便与既有研究进行对话。从结果看,各层级横向职责配置情况汇聚为纵向职责配置的结构特征。因此,提炼结构特征分两步推进:一是分别考察各层级的职责配置情况;二是概括纵向职责配置的结构特征。在此基础上,构建分析框架,解释结构特征的生成逻辑。

3.1 分析框架

组织不是封闭的理性系统,组织行为也不仅是追求效率的机械行动,必须与外部环境交互才能生存与发展。制度环境是影响组织行为的重要因素,它是一个组织所处的法律制度、文化期待、社会规范、观念制度等被广为接受的社会事实。制度同构理论关注到了制度环境与组织同构之间的关系。MEYER 与 ROWAN 指出,组织同构并非出于功能性需求,而是追求公共合法性的结果,因为组织的生存和成功源于对社会文化体系中理所当然规则的吸纳和同化。DIMAGGIO 与 POWELL 在组织场域层级讨论组织同构,认为合法性更多来源于组织场域的结构化。在高度结构化的组织场域中,组织为了追求制度合法性进行社会拟合,呈现出组织结构和实践的同质化。基于组织场域结构化的要素差异,可以区分出组织同构的三种机制,即规范性同构、强制性同构和模仿性同构。虽然制度同构理论更多强调制度环境约束性,但也为组织能动性预留空间。例如,当效率追求与制度环境存在矛盾时,组织可以采取脱耦策略实现两者平衡;当场域结构化程度低时,组织面临的合法性压力小,更倾向追求效率。

可见,制度环境的合法性约束是一个变量,伴随着组织场域结构化的高低存在强弱之分;同时,制度环境的合法性约束只是影响组织选择的变量之一,因为组织不仅遵循是否正当的恰当性逻辑,也遵循是否有利的工具性逻辑。制度同构理论勾勒出三种组织选择情形:一是强合法性约束下遵循恰当性逻辑,表现为嵌入性;二是弱合法性约束下遵循工具性逻辑,表现为能动性;三是强合法性约束与组织技术效率相冲突时平衡恰当性逻辑与工具性逻辑,表现为嵌入性与能动性的结合。由此,制度同构理论刻画出分析组织行为的“制度环境—组织选择”逻辑链条。

制度复杂性研究也遵循“制度环境—组织选择”的逻辑链条,所不同的是其观察到组织面临来自多重制度逻辑的各种压力(见表 1)。这些不同制度逻辑的兼容性、优先次序确定性、管辖权重叠度共同影响制度复杂性程度。面对制度复杂性,组织会采用遵从、混合、隔离等策略消解制度复杂性,以回应合法性压力。机关事务管理部门职责配置是制度环境与组织选择共同作用的结果。基于此,结合机关事务管理部门职责配置的实际情况,融合制度同构理论与制度复杂性研究的观点,构建分析框架。


 

3.1.1 制度环境

制度同构理论与制度复杂性研究均秉持开放系统论的观点,关注外部制度环境对组织行为的影响。自然系统论指出组织内部的协调整合是组织生存与发展的前提,这表明组织行为同样受制于内部制度环境。机关事务管理部门职责配置实质上就是地方政府平衡内部制度环境并回应外部制度环境的结果。外部制度环境是在组织边界之外的,影响机关事务管理部门职责配置的制度要素,包括中央(上级)出台的法规制度、机关事务管理业务系统的专业规范;内部制度环境则是存在组织内部的,影响机关事务管理部门职责配置的制度要素,主要表现在地方政府不同部门间所形成的专业规范边界。机关事务管理部门职责配置的制度环境具有管辖权重叠性,共同争夺对职责配置支配权。同时还需要关注制度环境约束性的强弱以及不同制度环境的约束性是否兼容、是否具有优先次序,它们共同影响着组织选择。

3.1.2 组织选择

机关事务管理部门的职责配置不属于强制性的上下职责同构,地方政府具有一定的能动性。一方面,机关事务工作对各级地方政府不可或缺,加之中央法规制度对机关事务工作的规定,需要设置机关事务管理部门。另一方面,面对内外部制度环境,地方政府必须实现内部整合、外部适应以及内外平衡,以追求组织运行所需的合法性与效率。由此可见,地方政府在机关事务管理部门职责配置过程中呈现出“嵌入性能动”,即组织选择具有目的性,但同时受到所嵌入的制度环境的影响。嵌入性源于追求规制合法性的强制性同构与追求规范合法性的规范性同构,能动性则来源于制度环境弱约束性、不同制度环境间的矛盾性以及对组织运行效率的追求。要言之,地方政府基于合法性和效率追求回应制度环境,具有在嵌入性与能动性之间摆动的行动空间,进而做出相应的职责配置选择。

3.1.3 制度环境、组织选择与纵向职责配置结构特征

综上所述,机关事务管理部门职责配置是制度环境与组织选择共同作用的产物,但若要考察纵向职责配置结构特征,还需重点关注制度环境的层级一致性。这是因为,制度环境对不同层级政府的作用并不一定相同。因此,机关事务管理部门纵向职责配置结构特征取决于两方面:一是制度环境对不同层级政府影响的一致性,二是各级地方政府面对制度环境的组织选择,据此建构“制度环境—组织选择—结构特征”的分析框架(如图 1 所示)。其中,“一致性嵌入”是制度环境的影响具有层级一致性,且各级政府遵循追求合法性的恰当性逻辑,在结构特征上表现为同构;“差异性嵌入”是制度环境的影响具有层级差异性,且各级政府遵循追求合法性的恰当性逻辑,在结构特征上表现为异构;“一致性能动”是制度环境的影响具有层级一致性,但各级政府遵循追求效率的工具性逻辑,在结构特征上表现为同构或异构;“差异性能动”是制度环境的影响具有层级差异性,但各级政府遵循追求效率的工具性逻辑,在结构特征上表现为同构或异构。正是制度环境与组织选择共同形塑出机关事务管理部门纵向职责配置的结构特征。

3.2 研究设计

本文采用案例研究法探讨 S 省机关事务管理部门的纵向职责配置。案例研究具有探索性功能与系统展现因果机制和过程的优势,既适用于描述“是什么”,也适用于回答“怎么样”的问题。通过案例研究不仅能够探索机关事务管理部门纵向职责配置的结构特征,也能够深挖结构特征的生成逻辑。之所以选择 S 省主要基于以下考虑:一是案例的典型性,S 省机关事务工作在全国范围内走在前列,2014 年颁布了《S 省机关事务管理办法》,作为对国务院出台的《机关事务管理条例》的地方性调适细化;2022年出台《S 省机关运行保障条例》,以法律法规的形式明确了机关事务管理的职责范围、机构设置、层级关系等内容。法律法规指导下的机关事务工作更具稳定性,进而考察纵向职责配置也更具可靠性。二是案例资料的可得性与深度性。本单位依托政府运行保障专业硕士学位点及机关事务研究中心,与 S 省机关事务管理部门建立了紧密的合作关系,对 S 省机关事务工作有着深入了解。这一独特的资源优势,为本文的深入研究提供了丰富的一手资料。

为全面掌握 S 省机关事务工作情况,团队成员在 2024 年 5—6 月在 S 省机关事务管理局开展驻点实习和调研,并且依托课题在 2024 年 6 月对 Z 市及其下属区县机关事务管理部门进行实地调研,后续也多次进行补充调研。在此过程中先后访谈相关人员 35人次(见表 2),收集了相关政策文件、三定方案、工作报告、研究文章 200 余份,为本研究提供了重要的资料支撑。

4 同责混构:

机关事务管理部门纵向职责配置的结构特征

       


      随着机关事务管理规章制度的出台以及多轮机构改革的推进,S 省“省-市-县”机关事务管理部门的职责配置基本定型。

4.1 机关事务管理部门职责配置的层级表征

4.1.1 职责构成

     根据《机关事务管理条例》的总体框架,S 省在机关事务管理部门的职责设定上进行了因地制宜的调整,重点聚焦资产管理、服务管理、公共机构节能管理三大核心领域。综合分析 S 省本级、21 个市(州)以及 183 个县(市、区)机关事务管理部门的职责设定情况,可以勾勒出以下主要职责范围:①负责贯彻执行上级有关机关事务工作的方针政策,制定本级相关政策;②负责本级及指导下级行政事业单位国有资产管理工作;③负责本级及指导下级办公用房管理工作;④负责本级及指导下级公务车辆管理工作;⑤负责本级及指导下级公共机构节能管理工作;⑥负责本级及指导下级机关后勤服务工作。

      此外,S 省机关事务管理局还承担着一些特定职责,如各市(州)驻省会办事处的管理和协调工作、制定全省范围内的公务接待管理制度等,这些职责体现了省级机关事务管理部门在全省范围内的统筹协调与指导监督作用。尽管各层级机关事务管理部门在具体职责上略有差异,但职责范围总体上趋于同构。

4.1.2 机构设置

      在机构设置上,S 省本级设立机关事务管理局,作为省政府工作部门,其内设机构可以划分为内部综合机构和业务机构。前者包括办公室、财务处、人事处(审计处)、离退休人员工作处、局直机关党委办公室;后者包括省直国有资产管理处、房地产管理处、房改办公室、车辆管理处、公共机构节能管理处、政策法规处。

      在市级层面,包括 C 市、Z 市在内的 12 个市级政府都设立了机关事务管理局,作为市政府工作部门。从内设机构来看,基本涵盖办公室、资产管理科、公务用车管理科、公共机构节能管理科、后勤管理科等业务科室。总体上看,这些市级机关事务管理部门与省级存在高度同构性。G 市、B 市、D 市、Y 市等 9 个市级政府并未将机关事务管理局设为市政府工作部门,主要存在两种替代类型:一是将机关事务管理的行政职责划归市政府办,设立参公单位或事业单位的机关事务服务中心履行具体业务职责;二是在市政府办挂牌机关事务管理局或设立参公单位的机关事务管理局。市政府办负责机关事务职责的内设机构也相对简单,例如,B 市政府办并未设立负责机关事务的科室,D 市和Y 市政府办仅分别设立了行财科和机关事务管理科一个科室,G 市政府办设置了行政法规科和机关后勤管理科。这些市级机关事务管理部门的机构设置与省级存在异构性。

      在县级层面,只有极少数设立了作为政府工作部门的机关事务管理局,例如 C 市的J 区、Q 区,其内设机构基本对应核心业务职能,例如 J 区机关事务管理局内设办公室、财务科、房屋和车辆管理科、节能管理科、安全保卫管理科。其他绝大多数县级政府要么将机关事务管理的行政职责划归政府办,设立参公单位或事业单位的机关事务服务中心履行具体业务职责;要么在政府办挂牌机关事务管理局,机关事务管理局不构成独立工作部门。在内设机构上,有些则设置诸如机关事务管理办公室、机关事务股等专门股室,有些则没有设置相关股室。


4.2 机关事务管理部门纵向职责配置的结构特征

      既有研究倾向从职责同构性与机构同构性两个维度来概括纵向职责配置模式。职责同构是上下级政府部门在职责范围上存在的高度对应性,与之相对的是职责异构;机构同构是上下级政府部门在名称、性质以及内设机构设置上的高度一致性,与之相反的是机构异构。基于此,可以划分出纵向职责配置结构特征的四种类型(如表 3 所示)。分析 S 省三级机关事务管理部门的职责构成与机构设置情况,可以发现各层级职责范围趋于一致,但在机构同构性方面存在一定差异,并主要存在三种典型结构形态

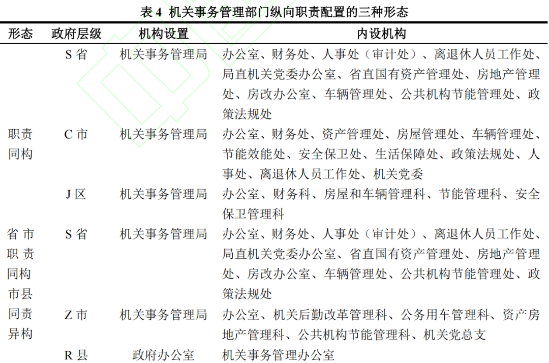
      第一种是“职责同构”,此形态下省、市、县均设立机关事务管理局作为政府工作部门,且内设机构设置基本保持一致。该形态的典型代表为“S 省-C 市-J 区”。第二种是“省市职责同构、市县同责异构”,此形态下省、市均设立机关事务管理局作为政府工作部门,且内设机构相似,但县级政府则将机关事务管理的行政职责整合至政府办公室,并未设立机关事务管理局,因此在市县层面呈现同责异构。该形态的典型代表为“S省-Z 市-R 县”。第三种是“省市同责异构、市县职责同构”,此形态下省级政府设立机关事务管理局,但市、县均将机关事务管理的行政职责整合至政府办中,从而在省市层面形成同责异构,而在市县层面保持职责同构。该形态的典型代表为“S 省-G 市-X县”(见表 4)。

      上述三种形态从分布数量来看,第一种极为少见,第二种和第三种更为普遍。因此,主要依据后两种对机关事务管理部门纵向职责配置的结构特征进行概括。不论是从“省-市”或“市-县”,还是从“省-市-县”的纵向职责配置结构特征来观察,都可以发现一个共性特征,即职责同构与同责异构交织并存。本文将其概括为“同责混构”,即各级机关事务管理部门在职责范围上趋于相同,但在机构设置上呈现纵向同构与异构并存的混构形态。如前所述,机构异构主要体现为两种模式的分野:一种是作为政府工作部门的机关事务管理局模式,另一种是作为政府办挂牌机构或将其行政职责划归政府办的模式(统筹“办公室模式”)。省级选择的是前者,县级基本选择的是后者,而市级则两者都有。由此,从职责设定上看,除了经费管理外,S 省各级机关事务管理部门基本实现了对机关事务的集中统一管理,但从机构设置上看,履行机关事务管理职责的部门并不完全相同。需进一步分析的是,为何各级机关事务管理部门具有职责范围的相同性?为何未能履行经费管理职责?为何在机构设置上纵向同构与异构并存?考察“同责混构”的生成逻辑能够对上述问题作出解答。


5 “同责混构”的生成逻辑  




5.1 同责:制度环境层级一致性与组织选择

      既有研究主要从委托代理关系和结构功能关系解释职责一致性,但过于粗犷,难以深入细节。从委托代理关系上看,虽然下级政府是上级政府的代理人,需要贯彻落实上级对机关事务工作的相关政策和规定,在职责上存在复制和延伸,但是对机关事务管理职责的内部配置享有自主权;从结构功能关系上看,机关事务工作的核心在于管理本级政府的公共资源并确保本级政府的顺畅运行,左右贯通、管理有效、保障有力是其功能所在,上下协同效应较弱,职责上下贯通的必要性也并不显见。因此,解释机关事务管理部门纵向“同责”需要新的分析视角。

5.1.1 制度环境的层级一致性

      职责设定主要通过“三定”方案呈现出来,考察“三定”方案制定过程可以窥探出机关事务管理部门职责设定所面临的制度环境。“三定”方案的制定一般是在机构改革期间,由机关事务管理部门在本级党委领导下,根据本级机构编制委员会办公室提出的相关要求起草初稿,并经由本级机关编制委员会办公室审核、协调,本级机关编制委员会审定,最终以党委(政府)办公室文件形式发布。在职责设定上,机关事务管理部门需要根据党中央决策部署和党内法规、法律法规、机构改革方案等确定主要职责,在涉及其他部门工作范围的事项上,应当主动与有关部门协商一致。这表明,各级机关事务管理部门职责设定面临一致的制度环境:一是职责法定化的要求,面对着共同的法定依据;二是职责协商一致要求,共同面临着部门间的职责分工。此外,各级机关事务管理部门也处于同一业务系统之中,面临着共同的专业规范。总之,机关事务管理部门职责设定处于中央法规制度、部门间专业规范、业务系统专业规范等制度环境之中,共同面临着规制合法性与规范合法性压力,需要通过“合法性确认”形成部门管辖权的集体共识。

      合法性是一种普遍性感知或假设,组织行为在由规范、价值观、信念等要素构成的社会系统中,被认为是可取的、恰当的、合乎期望的,它反映了一致性的行动取向。不同合法性的行为指向并不相同,规制合法性强调行为与法律规则相一致,规范合法性则强调行为与专业规范相吻合,两者既可能相互兼容,也可能相互抵牾。这两种情况在机关事务管理部门职责设定中都存在。因此,“合法性确认”包括两个层面:一是兼容状态下同时回应规制合法性与规范合法性的要求;二是不兼容状态下平衡规制合法性与规范合法性,合法性张力为各级政府提供能动空间,使其出于效率的考虑进行职责设定。综上所述,机关事务管理部门职责设定以追求合法性和效率为动机,纵向“同责”既是因追求规制合法性和规范合法性而产生的一致性嵌入的结果,也是各级政府在应对规制合法性与规范合法性张力上的一致性能动的产物(如图 2 所示)。

5.1.2 一致性嵌入:追求规制合法性的强制性同构

      在单一制下,地方政府需要贯彻落实中央的法规政策。规制性同构凸显了中央法规制度对各级机关事务管理部门职责设定的制度约束。职责法定化既是一种约束,同时也是与其他部门进行职责划分的依据。各级机关事务管理部门在设定自身职责时,必须以此为依据,以确保其合法性。

      “政府职责是法定的,只有在法规和制度中明确规定的职责,在职责设定中才能得到体现,从而获得合法性。缺乏法规和制度依据的职责难以获得认可,也就很难实际履行。”(访谈记录:S1-LJ-240511)

      对机关事务管理相关的法律法规和制度文件进行梳理,可以发现,2008 年颁布的《公共机构节能条例》明确规定管理机关事务工作的机构负责本级公共机构的节能监督管理工作。而 2012 年出台的《机关事务管理条例》则规定机关事务主管部门在经费管理、资产管理和服务管理三大类职责上的具体内容,包括制定实物定额和服务标准、制定和组织实施机关资产管理的具体制度、统筹安排机关用地、制定统一的机关后勤服务管理制度、确定机关后勤服务项目和标准、加强对本级政府各部门后勤服务工作的指导和监督等。然而,经过仔细对比和分析,追求规制合法性的强制性同构并不能完全解释机关事务管理部门纵向“同责”。一是并未涵盖办公用房管理、公务用车管理等重要职责领域;二是难以解答为何法规赋予经费管理职责,但省、市、县却难以履行。这表明,除了追求规制合法性的强制性同构外,还有其他因素影响着机关事务管理部门纵向“同责”。

5.1.3 一致性嵌入:追求规范合法性的规范性同构

      规范性同构强调机关事务管理部门遵循专业规范来设定职责。这种专业规范包括两个方面:一是机关事务管理业务系统内的专业规范;二是不同政府部门间就职责归属所达成的共识性专业规范。除了明确规定外,相关规章制度在职责划分上表述较为模糊。在公务用车管理方面,《机关事务管理条例》和《党政机关公务用车管理办法》规定,公务用车管理工作应由公务用车主管部门负责。在办公用房管理方面,《机关事务管理条例》要求县级以上人民政府建立健全机关办公用房管理制度,并对本级政府机关办公用房实行统一调配、统一权属登记,甚至可以实行统一建设;《党政机关办公用房管理办法》规定,地方各级政府应结合本地区实际情况,合理确定相关机构承担办公用房管理职责。这种模糊性减弱了规制合法性压力,因为规章制度虽然框定了地方政府所应履行的职责,但是职责在具体部门间的分配具有选择性。

      在实践中,这种选择空间为专业规范所影响,形成了规范性同构。一方面,在中国政府体制中,上下级条条之间一般具有业务指导关系。专业指导是业务指导的重要内容,预示着上级部门相对于下级部门而言具有更强的专业性。国家机关事务管理局在专业性上属于行业领先者,并为地方机关事务管理部门提供业务指导。在中央层面,办公用房管理和公务用车管理由国家机关事务管理局履行,而且 2018 年国家机关事务管理局印发的《关于推进新时代机关事务工作的指导意见》指出,各级机关事务管理部门“依法依规履行办公用房、公务用车等国有资产管理及公共机构节能、后勤服务管理等职责”。因此,省、市、县级政府在设定机关事务管理部门职责时,会参照上级机构和专业指导意见,赋予其公务用车管理和办公用房管理的职责。

      “除了明确的法律规定外,我们在设定职责时也会参照上级机构的相关做法。上级的做法实际上也为我们提供了合法性的依据。”(访谈记录:S1-LJ-240511)

      另一方面,机关事务管理部门职责配置还受到不同部门间职责归属的专业规范影响。

      “其实每一级政府中属于机关事务的事项基本都差不多,但是在职责分配时并不是随意的,还要考虑到不同部门的专业性,例如机关事务管理在某些方面涉及财政部门的职责,这些职责的归属问题就需要部门间形成共识。”(访谈记录:S4-JWY-241227)

      将办公用房管理和公务用车管理的职责配置给机关事务管理部门,原因在于这些职责并不关涉其他部门的核心专业领域,并且按照历史惯例和分工,这些职责原本就由机关事务管理部门履行。总之,机关事务管理业务系统内的专业规范以及不同部门间职责归属的专业规范具有兼容性,共同驱动规范性同构,推动机关事务管理部门纵向“同责”。

5.1.4 一致性能动:应对合法性张力的策略性同构

      追求规制合法性与规范合法性的行为指向并非总是兼容。虽然机关事务管理部门被赋予经费管理职责,但这涉及财政部门的专业领地,在职责归属上存在矛盾。与财政部门相比,机关事务管理部门处于弱势地位,要将经费管理职责争取到手中需要与财政部门进行博弈。尽管在中央层面,国家机关事务管理局拥有相关的经费管理职责,但并不能作为地方遵照的依据。这主要有以下两个方面的原因:

      一是法规制度作用范围的有限性,《机关事务管理条例》对财政部门并不具有约束性。财政部门是否选择“放权”依赖于领导的协调和自身的利益考量。

      “《机关事务管理条例》是主要针对机关事务管理业务系统的行政法规,对财政部门并不具有约束性。”(访谈记录:S4-JWY-241227)

      二是政治势能的有限性,中央层面的做法仅仅具有一种倡导和表率意义,不能提供强有力的政治势能推动经费管理职责的重新分配。

      因此,机关事务管理部门的职责设定面临规制合法性与规范合法性间的张力,S 省在两者之间选择追求规范合法性。部分原因在于各级政府所面临的规制合法性压力小于规范合法性压力,部分原因在于缺乏足够的动力去实现职责的重配。经费管理涉及财政部门的专业领地,财政部门往往不愿意“放权”,而依靠领导协调也需要耗费巨大的时间成本,更重要的是,将机关运行经费管理职责赋予机关事务管理部门对机关运行效率的提升可能改进并不大。

      “制定实物定额和服务标准意味着财政预算需要听我们的,财政肯定不愿意,目前财政自己也在推进制定实物定额和服务标准,他们自己就能干好,就没必要让我们来干。”(访谈记录:S1-LJ-250723)

      基于合法性和效率性的综合考量,S 省本级并未参照中央做法,机关事务管理局尚未履行《条例》所赋予的经费管理职责。由于财政部门的强势地位,加之缺乏政治势能的推动和预期的效率改进,市、县层面整体上也缺乏足够动力,基本参照省级做法,由此形成了处理规制合法性与规范合法性张力的策略性同构。

5.2 混构:制度环境层级差异性与组织选择

      机关事务管理部门纵向机构设置呈现出同构与异构并存的“混构”样态,背后隐含着机构设置的制度约束性与自主选择性。《中共中央关于深化党和国家机构改革的决定》体现了中央集中统一与地方自主性的融合:一方面,省、市、县各级涉及党中央集中统一领导和国家法制统一、政令统一、市场统一的机构职能要基本对应,明确同中央对口的组织机构,确保上下贯通、执行有力;另一方面,除中央有明确规定外,允许地方因地制宜设置机构和配置职能,允许把因地制宜设置的机构并入同上级机关对口的机构。在 2018 年的机构改革中,S 省机关事务管理部门的机构设置隶属因地制宜范畴,这为市、县自主选择提供了制度空间,但受到两方面的制度环境影响:一是组织结构化增强所形成的专业规范,二是机构改革方案中机构限额的强制约束。这两种制度环境之间存在次序优先的确定性,即强制约束优先于专业规范,并且由于强制约束的层级差异性,使得这两种制度环境之间的兼容性也呈现出层级差异性,进而影响机构设置的结构特征(如图 3 所示)。

5.2.1 制度环境的层级差异性

      组织场域结构化的增强使得各层级在机构设置上面对一致性的专业规范。DIMAGGIO 和 POWELL 认为,组织场域结构化的强化会导致组织形式同构的增加,其过程包括:场域内组织间互动的增加;组织间主导结构和同盟模式的涌现;组织必须参加的一个场域中的信息超载的增加;在一系列组织的参与者之间建立相互共识。组织场域结构化的增强强化了机关事务业务系统的专业规范和共识性认知。一是 S 省加强了省级对市、县机关事务管理部门的业务指导,例如省机关事务管理局通过专题调研、检查监督、专业指导等方式强化了组织间互动。二是 S 省重视机关事务管理的理论研究与项目支持,有效促进了不同层级机关事务管理实践经验和理论认知的传播与共享。通过加强业务指导与理论研究,S 省机关事务系统初步形成专业规范,建立基本共识。这种专业规范和基本共识也影响到对机构设置的认知。S 省本级设立机关事务管理局,市、县机关事务工作人员也认为应当参照省级的机构设置模式,以强化专业属性。

      “上下对口是常规的机构设置方式。虽然不同的机构设置也能履行职责,但从专业性和独立性角度来看,对口设置显然更有利于履行职责,更有精力和能力做好本级的机关事务工作。”(访谈记录:Z1-LM-240627)。

      然而,部门专业规范对地方政府的影响并不具有优先性,这种因专业规范所带来的层级一致性被机构改革方案强制约束的差异性与地方政府领导重视程度差异性所分割,进而形成了制度环境的层级差异性。

5.2.2 差异性嵌入与差异性能动:强制约束分层下的理性选择

      机构设置的强制约束体现在数量限定与属性规定上。在 2018 年机构改革中,《S省委关于市县机构改革的总体意见》明确规定市县机构实行总量控制与限额管理。具体而言,大城市的机构限额不超过 55 个,其他市(州)则不超过 47 个;在县级层面,大县、中县、小县的机构限额也分别设定为不超过 37 个、36 个和 35 个;市辖区则参照县级的机构限额进行确定,大区不超过 37 个,小区不超过 35 个;县级市则按 37 个进行掌握。总体来看,市、县机构设置数量逐级递减。此外,机构设置类型被划分为对口设置的规定动作和因地制宜设置的自选动作,而机关事务管理部门则属于因地制宜设置的自选范畴。

      这些规定给市、县机关事务管理机构设置带来双重影响:一是嵌入性与能动性并存。市、县机关事务管理机构设置同时面临着总额限制的约束和模式自选的自主;二是嵌入性与能动性的层级差异,形成差异性嵌入与差异性能动。县级面临的机构限额较为严苛,在保证对口设置机构的前提下,很难空余编制设立机关事务管理局。这表明,在县级层面强制约束与专业规范间不具有兼容性,往往按照合并设置原则将机关事务管理的行政职责划归政府办公室。相反,市级面临的强制约束相对要小,制度约束与专业规范间具有兼容可能性。此时,部门性的专业规范能否得到领导重视成为主要的决定因素。

      一方面,机关事务工作的政绩效应不彰,在机构总数限定的情况下,机关事务管理部门相较其他部门竞争性不足。例如,A 市重视与省会城市的同城化发展以及经济合作和外资工作,因地制宜设置了同城化发展工作局、经济合作与外事局,就没有编制设立机关事务管理局。

      “省里对市县机构数量进行了限定,越往下机构数量越少,要求对口设置的必须对口设置,机关事务管理局既不是要求对口设置的,对政绩的驱动性也没有那么强,有编制余额也会更多的选择政绩驱动性较强的机构。”(访谈记录:Z1-LM-240627)

      另一方面,虽然机关事务工作在政绩竞争上不具备优势,但它有助于提高地方政府内部的资源配置效率,因此部分领导也重视机关事务工作。特别是在“过紧日子”和建设“节约型机关”的大背景下,提高机关事务工作的运作效率有助于本级政府的资源节约和高效配置,在不挤出其它政绩驱动性强的机构设置情况下,市级政府也会设立机关事务管理局。

      总之,制度环境的层级差异性使得市、县在机构设置上表现为差异性嵌入与差异性能动:县级制度约束更为苛刻,往往只能选择政府办公室模式;市级制度约束相对宽松,领导对政绩竞争与运行效率的考量共同决定着机构设置的模式选择。由此,在机构设置上县级与省级异构,而市级则成为结构特征中的调节变量,形塑了纵向“混构”。

5.2.3 结构合理性:不同机构设置间的功能替代性

      各级机关事务管理部门的职责范围具有一致性,不管选择何种机构设置模式,都以履行基本职责为最低限度,而这也是机构“混构”得以存续的功能基础。

      首先,各级机关事务管理部门的职责强度相较其他部门具有自身的独特性。很多部门面临着职责履行逐级下压,越往基层事务越多,相对于资源配置来说职责强度逐级增加。但作为政府内部管理的机关事务工作,上级机关事务管理部门往往无法向下派发任务。在机构数量层级递减的情况下,其职责强度也层级递减,亦即职责强度自上而下呈现“倒金字塔”形态。因此,对于市、县,尤其是县级政府,如果能够在不设置独立机构的情况下有效履行职责,那么机关事务管理局的设立与否就并非核心问题。

      其次,在职责强度存在差异的前提下,将机关事务管理的行政职责划归政府办公室,一定程度上实现了对机关事务管理局模式的功能替代。这一替代性的实现,主要基于以下两点考虑:

      一是机关事务工作体现的是政府内部的统筹协调与管理服务,这与政府办公室的性质具有相似性。此外,政府办公室相较机关事务管理局协调能力更强,能够以政治性弥补专业性不足。

      “很难评价两者的好坏,只能说各有适用性,对于机关事务管理局来说,无疑是专业性更强,但政府办公室的协调性和政治性更强,有时候机关事务管理局难以协调的事情,依托政府办公室的协调和文件说不定能够较好解决。”(访谈记录:Z3-WY-240627)

      二是尽管政府办公室事务繁杂,投入机关事务工作的精力有限,但在实践中往往设置参公管理或事业编制的机关事务服务中心承担相关具体工作。在问及这种模式是否影响机关事务工作时,受访者表示:

      “这种模式也能够完成规定的工作,在上下级沟通上也并不存在什么太多的障碍。”(访谈记录:Z2-YJT-240703)

      总之,机关事务工作职责强度的层级“倒金字塔”特征、政府办公室模式政治性对专业性不足的弥补以及统筹编制带来的人员补充,使得两种模式间存在履职的功能替代性,赋予了“混构”结构合理性。

6 结论与讨论



6.1 研究结论

      作为对内管理部门,机关事务管理部门具有独特性。考察机关事务管理部门的纵向职责配置既有助于系统认知各层级机关事务集中统一管理的情况,也能够丰富中国政府纵向职责体系研究。基于对 S 省机关事务管理部门的案例分析,主要结论如下:首先,机关事务管理部门纵向职责配置呈现“同责混构”的结构特征其次,制度环境层级一致性下的组织选择是纵向“同责”的生成逻辑。追求规制合法性的强制性同构、追求规范合法性的规范性同构以及处理规制合法性与规范合法性张力的策略性同构共同形塑纵向“同责”。最后,制度环境层级差异性下的组织选择是纵向“混构”的生成逻辑。编制约束的差异性分割了专业规范的一致性:县级编制约束严苛,制度规制与专业规范无法兼容,只能选择政府办公室模式;市级政府编制约束相对宽松,制度规制与专业规范具有兼容可能性,领导注意力配置的差异性成为机构设置的调节变量,由此形塑纵向“混构”,而不同模式间的功能替代性又赋予纵向“混构”以结构合理性。

6.2 研究讨论

6.2.1 理论贡献

      第一,丰富中国政府纵向职责体系研究。一方面,职责同构是我国纵向政府间职责配置的显著特征,但在时代发展中也呈现与之不同的新情况。本文通过对 S 省的案例分析,发现机关事务管理部门纵向配置呈现“同责混构”的特征。“同责混构”既是对机关事务管理部门纵向职责配置结构特征的理论概括,也是对我国政府纵向职责配置结构形态的理论补充。另一方面,廓清“体制决定论”和“功能选择论”的边界与限度。“体制决定论”适用上下对口设置的机构,体现了体制约束性,但难以解释异构性;“功能选择论”适用因地制宜设置的机构,体现了地方自主性,但遮蔽制度约束性。机关事务管理部门属于因地制宜设置的机构,其纵向职责配置的结构特征是制度约束与组织选择共同作用的产物。再一方面,深化对同构与异构的过程性解释。基于制度同构理论与制度复杂性研究建构“制度环境-组织选择”的分析框架,从横向部门关系与纵向层级关系两方面系统考察机关事务管理部门职责配置的制度环境,识别出强制性同构、规范性同构与效率性同构三种同构机制与强制性异构与效率性异构两种异构机制。

      第二,拓展制度同构理论与制度复杂性研究。制度同构理论展现了三条制度环境约束下的组织选择路径,即强约束下的嵌入性、弱约束下的能动性、强约束性与技术效率冲突下的嵌入性能动。制度复杂性研究开辟了组织选择的第四条路径,即制度复杂性下的嵌入性能动。本文基本验证了上述组织选择路径,但也拓展了相关视角和观点。其一,制度压力是同构的动力,也是异构的推手。其原因在于制度环境对不同主体约束性的非均质化,在本文中体现为机构总额限定的分层效应导致县级无法像省级一样设立机关事务管理局。正如有学者指出,将制度压力与组织同构等同存在简单化倾向,制度压力也可能导致异构,原因可能是组织所面临制度环境的复杂性、不同组织的压力感知差异。因此,制度压力与组织同构之间的线性关系应当明确两个前提:一是制度环境是简单的;二是制度环境对不同主体的作用是均质的。其二,制度环境包括内部与外部两个维度。制度同构理论与制度复杂性研究都关注组织的外部制度环境,将组织抽象为一个整体,忽视了组织内不同部分间互动所形成的内部制度环境。本文发现,组织选择不仅受到外部制度环境的约束,还受到内部制度环境的制约,以及内外部制度环境联动所产生的影响

6.2.2 政策启示

      通过对机关事务管理部门纵向职责配置的考察,可以识别出机关事务集中统一管理的动力与阻碍,进而为推进机关事务集中统一管理提供政策启示,包括以下方面:

      一是夯实制度基础与推进职责法定化。制度规范机关事务管理部门职责设定,是改变职责分散、职责不清,推进机关事务集中统一管理的重要基础。一方面,需要推动机关事务管理法治化建设,对职责范围作出清晰界定,避免职责交叉。另一方面,强化法规制度执行的检查监督,在可能情况下将机关事务管理履责情况纳入政府考核,防止职责虚化。

      二是强化纵向业务指导与专业能力建设。虽然各级机关事务管理部门之间不存在隶属关系,也不存在资源依赖关系,但是专业指导能够从认知层面凝聚系统共识。可以标准建设为抓手强化业务指导,通过“标准设计-培训指导-标准实施”的闭环机制,凝聚专业共识。此外,对于县级机关事务管理部门,应当设立专职科室,确保职责不被稀释;在队伍建设上,可以依托高校等研究机构开展职业能力培训,弥补机构“混构”下的专业性短板,做到责能适配。

      三是厘清机关事务管理部门与财政部门的职责关系。明确经费管理职责对于机关事务管理部门的必要性,做好与财政部门的职责分工,以“权责清单”的形式固化部门间职责权限共识。同时,强化机关事务管理部门与其他部门的衔接沟通,防止职责分工导致的流程分割和部门壁垒,发挥机关事务工作的协同合力。

      当然,本文仅以 S 省为例,尽管通过对其他省市的初步观察发现了类似的特征,但普适性仍需更广泛、更系统的实证研究进一步确证。实际上,“同责混构”也并非机关事务管理部门所独有,由于机构设置编制约束,政府层级越低受到的约束性越大,难以对口设置,因此能够看到很多挂牌部门、职责划转合并的现象,而这也侧面印证了机构“混构”的普遍性。

文章转载:《公管学术研究》微信公众号

参考文献:略


领导邮箱

书记信箱地址:wb@scu.edu.cn

院长信箱地址:xia6677@163.com

提示:请将您的宝贵意见或建议用常用邮箱发送。

四川大学yl23411永利(集团)有限公司官网“萃文智服”二维码

提示:请点击或者扫描二维码咨询。